Algorithms For Advanced Cardiac Life Support 2021
Acls Aha 2015 Advanced Cardiac Life Support All About Nurse
Algoritma Acls Advance Cardiac Life Support Algorithm Medical Articles Acls Algorithm Pediatric Nurse Practitioner Emergency Nursing
Algorithms For Advanced Cardiac Life Support 2021
Acls Algorithm Flowcharts Mad Scientist Software
Acls2k5 03 Tachy1 Jpg 958 1280 Acls Algorithm Acls Medications Acls
Algoritma Tatalaksana Bradikardia Acls Aha 2015 Kuliah Kedokteran
Acls How To Be Good At It Docnesia Com
Dokterku On Line Algoritma Acls
Https Cpr Heart Org Media Cpr Files Cpr Guidelines Files Highlights Hghlghts 2020eccguidelines Indonesian Pdf
Acls Algorithms 2020 Advanced Cardiac Life Support
Https Cpr Heart Org Media Cpr Files Cpr Guidelines Files Highlights Hghlghts 2020eccguidelines Indonesian Pdf
Algorithms For Advanced Cardiac Life Support 2021
Medical Articles Algoritma Acls Advance Cardiac Life Support Algorithm
Acls Algorithm Flowcharts Mad Scientist Software
Https Encrypted Tbn0 Gstatic Com Images Q Tbn And9gcsbe7a2i155kjzhgr3oaksxezhthzzoblcknt6dtxpf8 Jpbn I Usqp Cau
Https Www Ahajournals Org Doi Pdf 10 1161 Cir 0000000000000613
Algorithms For Advanced Cardiac Life Support 2021
Acls Advanced Cardiovascular Life Support Pdf Free Download
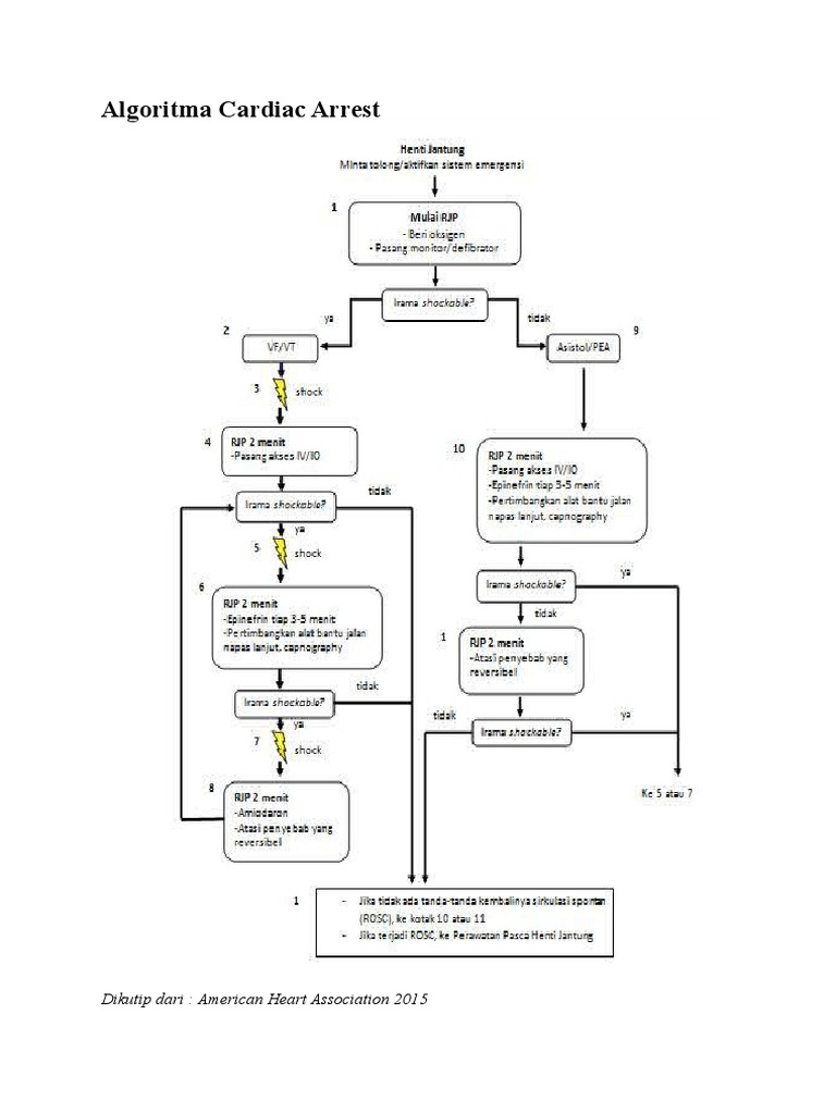
Algoritma Henti Jantung Acls Jantung Oke
Algoritma Acls Pada Syok Beranisehat
Acls Algorithm Flowcharts Mad Scientist Software
Acls Aha 2015 Advanced Cardiac Life Support All About Nurse
Part 5 Adult Basic Life Support Circulation
Algoritma Bradikardi Acls Terbaru Dokterline
Acls How To Be Good At It Docnesia Com
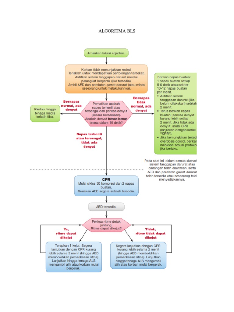
Bls Choking Adult Or Child Algorithm Acls Medical Training
Adult Cardiac Arrest Vt Vt And Pea Asystole Globalrph
Tatalaksana Cardiac Arrest Blog Paduka
Doc Algoritma Takikardia Dengan Nadi Acls Maya Sari Academia Edu
Aha 2015 Algorithms For Bls Acls Pals
Indonesian Heart Association Perki On Twitter Acls New Update 2020 During Covidー19 Circaha
Algorithms For Advanced Cardiac Life Support 2021
Https Cpr Heart Org Media Cpr Files Cpr Guidelines Files Highlights Hghlghts 2020eccguidelines Indonesian Pdf
Pdf Algoritma Acls Perki Angga Perdana Academia Edu
Indonesian Heart Association Perki On Twitter Acls New Update 2020 During Covidー19 Circaha
Https Encrypted Tbn0 Gstatic Com Images Q Tbn And9gctcs Uc7aqsau3oz26jirg9q0db2wfztajnixwrsg37pgkjrinl Usqp Cau
Acls Algorithms 2020 Advanced Cardiac Life Support
Part 5 Adult Basic Life Support And Cardiopulmonary Resuscitation Quality Circulation
Acls Algorithm Flowcharts Mad Scientist Software
Acls Algorithm 2019 Emergency Medicine Kenya Foundation
Medicode Acls Bls Pals Aplikasi Di Google Play
Acls Algorithm Overview Acls Algorithms Com
Ourmedicalnotes Cardiac Arrest
Algoritma Bradikardi Acls Pdf Document
Aha 2015 Algorithms For Bls Acls Pals
Algorithms For Advanced Cardiac Life Support 2021
Medicode Acls Bls Pals Aplikasi Di Google Play
57 Acls Ideas Acls Critical Care Nursing Cardiac Nursing
Algoritma Bradikardi Acls Pdf Document
Teknik Resusitasi Jantung Paru Alomedika
Izar Azwar 1407101030140 Algoritma Acls Takikardi Dan Bradikardi Docx
Acls Algorithm Flowcharts Mad Scientist Software
Acls Algorithm Overview Acls Algorithms Com
Dokterku On Line Algoritma Acls
Summit Healthcare Publikacii Facebook
Algoritma Acls Pdf Algorithms For Advanced Cardiac Life Support 2019
Https Encrypted Tbn0 Gstatic Com Images Q Tbn And9gctecn Bgbgitingdcbkvsnzykwnpmfhszc Nyfplfir39joe4lw Usqp Cau
Algoritma Obat Obat Emergency Cardiovascular Ppt Download
Indonesian Heart Association Perki On Twitter Panduan Acls Dan Bls Pada Covid19 Dapat Di Akses Link Berikut Https T Co Gax954m8ox
Acls Advanced Cardiovascular Life Support Pdf Free Download
Medicode Acls Bls Pals Aplikasi Di Google Play
Https Cpr Heart Org Media Cpr Files Cpr Guidelines Files Highlights Hghlghts 2020eccguidelines Indonesian Pdf
Part 5 Adult Basic Life Support Circulation
New Guideline For Treatment Of Prolonged Seizures In Children And Adults American Epilepsy Society
Acls Algorithm Flowcharts Mad Scientist Software
Algorithms For Advanced Cardiac Life Support 2021
Algoritma Obat Obat Emergency Cardiovascular Ppt Download
Https Xn Aciltp T9a Com Ileri Kardiyak Yasam Destegi
Dr Bobby Arfhan Anwar Spjp Twitterren Algoritma Penanganan Takikardi Dengan Nadi Pada Dewasa Acls Http T Co D61zdho2wf
Acls Advanced Cardiovascular Life Support Pdf Free Download
Https Cpr Heart Org Media Cpr Files Cpr Guidelines Files Highlights Hghlghts 2020eccguidelines Indonesian Pdf
Bradycardia Management Acls 2015
Acls Algorithm Overview Acls Algorithms Com
Medical Articles Algoritma Acls Advance Cardiac Life Support Algorithm
Dynamic Routing Protocol Kuman
Acls Algorithms 2020 Advanced Cardiac Life Support
Medicode Acls Bls Pals Aplikasi Di Google Play
Https Encrypted Tbn0 Gstatic Com Images Q Tbn And9gctcs Uc7aqsau3oz26jirg9q0db2wfztajnixwrsg37pgkjrinl Usqp Cau
Tatalaksana Cardiac Arrest Blog Paduka
Acls How To Be Good At It Docnesia Com
Reviewed by guruku
on
February 16, 2021
Rating:













No comments: